按照吉林省高等教育自学考试要求,报考时间:2025年8月22日至8月31日(每日开放时间为9:00—16:00),8月31日16:00网报系统将自动关闭,逾期不再补报。首次报名参加自学考试的考生(以下简称“新生”)需在8月30日16:00前完成网上报名,报名审核通过后才能在网上报考自学考试相关考试科目。流程如下:
1. 网址:https://zkadm.jleea.com.cn/zk_bmsq。考生也可通过吉林省教育考试院官网(http://www.jleea.edu.cn)“自学考试网上报名”链接进入。
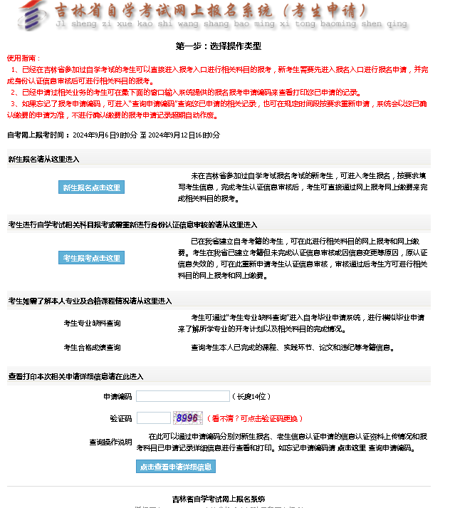
2. 点击“自考网上报名”进入“新生报名点击这里”界面,逐项填报。



3.进入“填写报名报考的相关信息”界面,逐项填报:
第一项是“请选择您要填报的专业”,电气工程及其自动化专业代码:080601,交通运输专业代码:081801)请上/下拉选择点击本次将要报考的专业;
第二项是“请选择您要报考专业的方向”,方向默认为新专业北京交通大学;
第三项是“请选择考生来源类型”,选填“吉林省普通高等院校在读学生”;
第四项是:填报教育部学籍在线验证码、学校名称及专业名称然后点击生成学籍验证信息;
第五项是“请选择您要确认申请报考的县区自考办”,选填“2917吉林铁道职业技术学院” ;
以上全部完成以后,点击“下一步进行信息确认”。

注意:照片格式与大小一定按照要求进行上传,否则将报名失败,上传照片及身份证件后会在页面右上角生成条形码(申请编码),必需截图保存。
4.以上步骤全部结束后,等待审核信息,认证通过以后,即可完成本次考试报名并取得自学考试准考证号。考生使用自学考试准考证号尽快完成网上报考和缴费。如果考生本次参加网上报名,但未完成网上报考环节操作的,则不予建立自考考籍档案。新生报名后,要及时登录“吉林省自学考试网上报名系统”,通过“申请编码”方式查看本人审核状态。如通过审核,则考生报名成功,考生身份认证信息显示“已认证”,系统显示审核状态和准考证号等信息;如未通过审核,系统会显示“已退档”,并提示不合格退档原因,考生可根据提示重新进行身份信息认证申请,原申请记录无效。
5.新生报名审核合格后,在网上报名系统中报考本次考试科目(选择2025年8月参加教学辅导的课程),确认无误后进行网上缴费。缴费完成后本次报考的科目考生本人无法自行更改。如需更改报考信息请联系各专业考务老师申请撤销原报考信息后,方能重新在网上进行报考和缴费,原报考费用由系统自动退回原账户。
6.考生选择相关课程(选择2025年8月参加教学辅导的课程)报考后,需在30分钟内使用手机微信或支付宝APP扫描付款码完成网上缴费。完成支付后可点击下方按钮刷新缴费状态。未在规定时间内完成支付的,申请的报考课程在提交1小时后自动作废,原申请报考课程作废后可重新申请。如遇超时、余额不足、更换支付软件等原因尝试扫描付款码无法完成支付的,可等待原申请自动作废后重新申请。
7.重新申请身份认证的考生,需要按照新生网上报名、审核要求上传相关资料。审核通过后,方可在新考区进行相关课程的报考。
8.咨询联系电话: 铁道工程学院、 东北亚高铁学院、城市轨道交通学院、
智能制造学院 :王老师18686301427
铁道运输学院、高铁综合技术学院:李老师 15843220677
铁道电气学院、铁道机车车辆学院 :袁老师15947972880
吉林铁道职业技术大学
培训与继续教育学院
2025年8月22日